8 年
手机商铺
公司新闻/正文
639 人阅读发布时间:2024-09-20 09:18
三阴性乳腺癌(TNBC)是一种高度异质性的疾病,多见于年轻女性群体,具有独特的病理、分子和临床特征,与其他亚型的乳腺癌相比,其患者生存率较低。
Y盒结合蛋白-1(YB-1)是一种原癌蛋白,通过其RNA结合特性来调控多种细胞过程,包括mRNA转录、DNA修复、RNA剪接、转录稳定性和生理及病理条件下的翻译调节。YB-1在癌症的发生与发展过程中扮演着重要的角色,其过表达与肿瘤的进展、细胞侵袭力增强及治疗抵抗性的出现紧密相关。在此前的研究中,研究人员开发了一种基于氟的鬼臼毒素衍生物——SU056,已在卵巢癌中被确定为一种高效的YB-1抑制剂,可抑制肿瘤进展并与化疗产生协同作用。
在此基础上,美国俄勒冈大学奈特癌症研究所的Arpit Dheeraj、Sanjay V. Malhotra 等人在《Cell Reports Medicine》上发表了一篇题为“Inhibition of protein translational machinery in triplenegative breast cancer as a promising therapeutic strategy”的研究论文。他们的研究表明,SU056作为YB-1的有效抑制剂,可通过干预关键致癌蛋白的翻译过程,从而显著减缓三阴性乳腺癌(TNBC)的进展,展现出作为三阴性乳腺癌治疗新策略的巨大潜力。

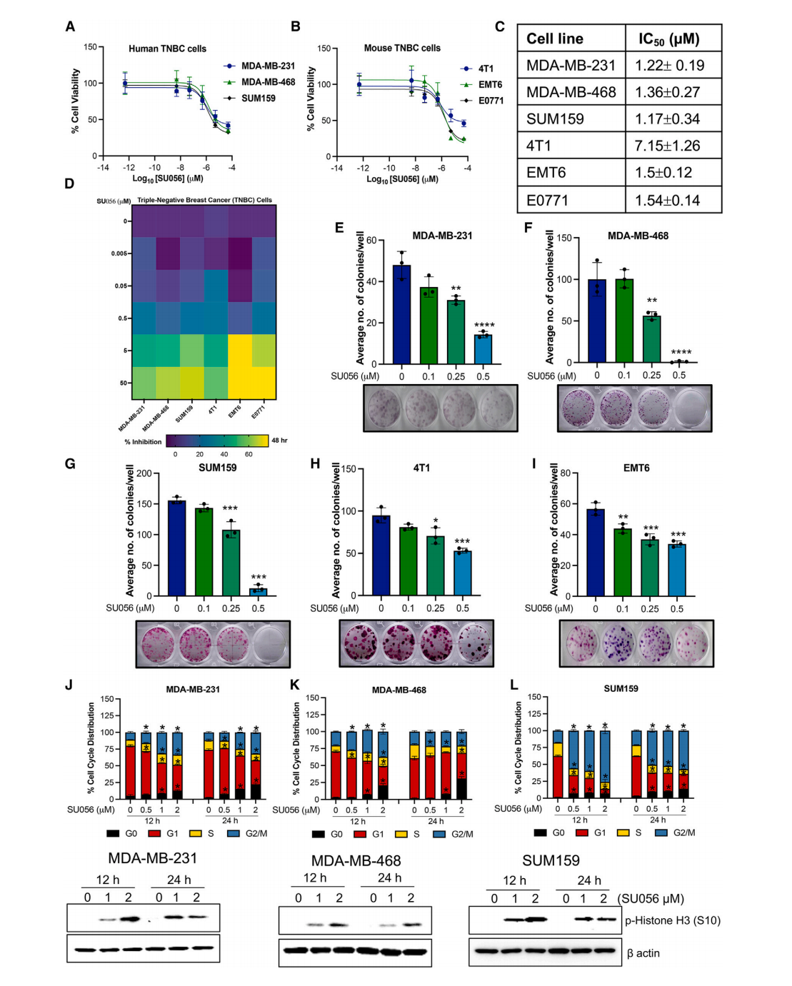
SU056抑制TNBC细胞的生长



鉴定SU056的蛋白质翻译过程为靶点
通过蛋白质组学分析和细胞热位移分析,研究团队确定了蛋白翻译过程是SU056的作用靶点。蛋白质组学分析结果表明,经SU056处理的TNBC细胞,与蛋白翻译相关的过程(如肽链延伸、真核翻译终止、核糖体结构成分、翻译调节因子等)发生改变,其主要影响核糖体复合物成分,包括翻译起始因子和RPL、RPS亚基蛋白。
细胞热位移分析表明SU056处理增加了YB-1的热稳定性,且比较热稳定性发现SU056处理增加了翻译相关蛋白的整体稳定性。在YB-1敲低的条件下,SU056对翻译机器分子的热稳定性影响消失,这提示YB-1是SU056作用的关键分子。

SU056靶向TNBC细胞中的翻译相关分子
SU056可抑制TNBC细胞中mTOR的磷酸化,降低其下游效应因子p70S6激酶和S6核糖体蛋白的磷酸化,减少YB-1及多种翻译起始因子的表达,降低核糖体蛋白(RPS和RPL)的表达,且这一过程不会引发综合应激反应的激活。

SU056与YB-1相互作用
免疫沉淀和下拉实验表明SU056与YB-1存在物理相互作用,抑制YB-1与RPL11的相互作用,YB-1的敲低会减弱SU056对RPL11表达的影响,且SU056会导致YB-1和RPL11降解,降低细胞的翻译效率。

该研究确定了SU056可作为三阴性乳腺癌(TNBC)的潜在治疗策略,它通过靶向Y-box结合蛋白-1(YB-1)抑制蛋白翻译机制,在多种TNBC模型中均显示出显著的抗肿瘤效果。利用蛋白质组学和细胞热位移分析,研究团队确认了SU056通过影响YB-1与RPL11的相互作用,干扰蛋白翻译过程,从而降低细胞翻译效率。此发现不仅为TNBC的治疗提供了新的思路和潜在治疗靶点,也进一步加深了对TNBC发病机制和治疗策略的认识。

云舟生物为其提供了hYBX1基因敲低慢病毒载体,相关shRNA序列如上。
这种载体可被用于沉默YB-1基因,以研究YB-1在三阴性乳腺癌(TNBC)中的功能以及SU056与YB-1相互作用的机制。通过沉默YB-1基因,可以观察到细胞中相关蛋白的表达变化、细胞生物学行为的改变等,从而推断YB-1在TNBC进展中的作用以及SU056作用的靶点和途径。