8 年
手机商铺
公司新闻/正文
913 人阅读发布时间:2024-10-18 09:35
在肿瘤免疫中,自然杀伤(NK)细胞和T细胞在先天和适应性免疫系统中起着关键作用,它们的功能、增殖和存活受到多种共抑制受体(如PDL1/PD1、CTLA4、NKG2A和TIGIT)和共刺激受体(如4-1BB、OX40和CD28)的共同调节。激活共刺激途径可能增强检查点抑制的疗效并产生持久的抗肿瘤反应。
然而,当下的癌症免疫疗法主要集中于抗原特异性的适应性免疫治疗,同时靶向NK和CD8+T细胞的研究较少。因此,开发一种能够同时激活NK和CD8+T细胞的多特异性抗体意义重大。
此外,传统的三特异性抗体的制造存在副产品的产生、生产成本高、产量低以及生产后的降解、聚集和碎片化等诸多难题。纳米技术的出现为构建“三特异性抗体模拟物”提供了新的途径,但目前关于同时靶向NK和T细胞的三特异性纳米抗体的研究尚未见报道。
不久前,华南理工大学的沈松和王均教授在Nature Communications(IF=14.7)上发表了题为“Orchestrating NK and T cells via tri-specific nano-antibodies for synergistic antitumor immunity”的研究论文,研究表明,通过三特异性纳米抗体(Tri-NAb)同时靶向PDL1、41BB和NKG2A(或TIGIT),能够有效协调NK和CD8+T细胞的功能,实现协同抗肿瘤免疫,为癌症治疗提供了新的途径和潜在策略。

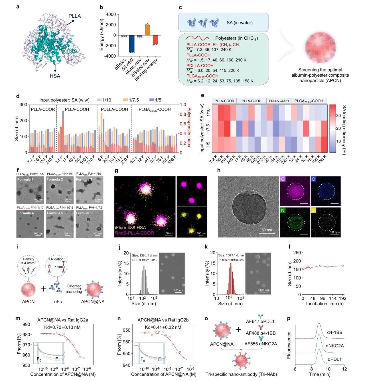
APCN的构建与优化
为提升mAbs-NA的生物相容性,研究团队着手构建白蛋白/聚酯复合纳米颗粒(APCN),他们基于疏水LCFAs或聚酯能与白蛋白形成稳定纳米颗粒这一假设开展研究,然而用牛血清白蛋白和硬脂酸制备的LCFA-NPs稳定性欠佳。通过分子动力学模拟,证实PLLA与HSA可形成稳定复合物。
随后,研究团构建纳米颗粒库,改变聚酯类型、分子量和与HSA的重量比进行筛选,最终确定由酯端基PLLA(PLLA-COOR,R=-(CH2)11CH3,Mw=137K)和HSA以1/10的重量比组成的配方为最优APCN。对其表征发现,PLLA使HSA荧光信号减弱,STORM图像显示PLLA和HSA共定位,且APCN在水、PBS或FBS中孵育6天后大小变化极小,稳定性和生物相容性良好。该APCN可替代mAbs-NA中的聚苯乙-烯核心,为构建Tri-NAb提供了基础。

Tri-NAb的构建与表征
研究人员将αPDL1、抗-4-1BB(α4-1BB)和抗-NKG2A(αNKG2A)mAbs同时固定在APCN@NA上构建了Tri-NAb,并对其进行表征。结果表明Tri-NAb对大鼠IgG2a和IgG2b具有强亲和力,能成功结合三种抗体,形成明显的球形结构,且稳定性良好。

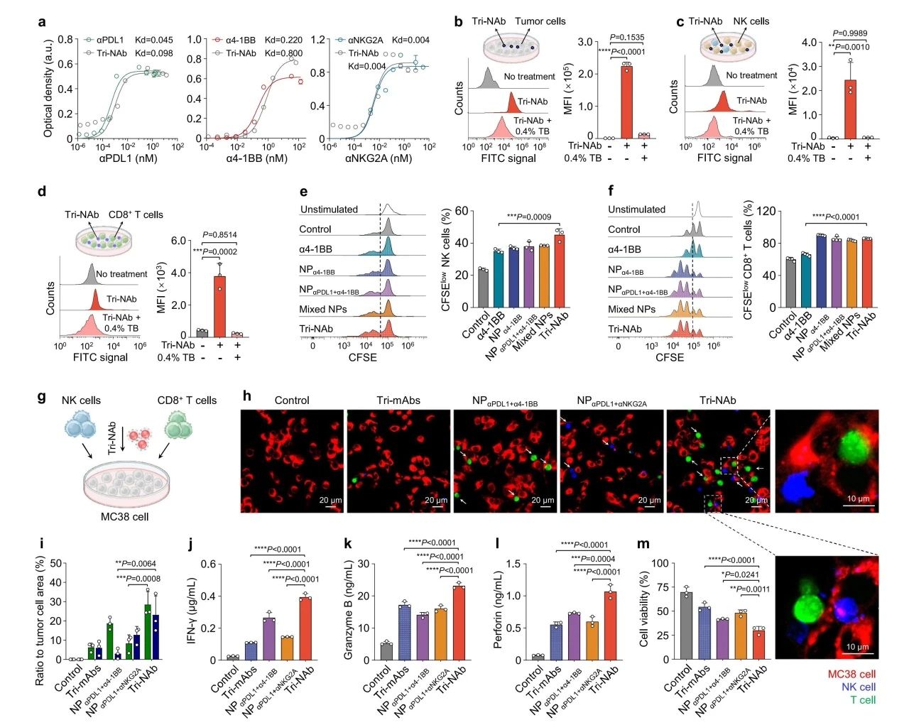
Tri-NAb体外激活NK和CD8+T细胞
为了验证Tri-NAb在体外对NK和CD8+T细胞的激活和增殖能力,以及与肿瘤细胞的相互作用和抗肿瘤免疫反应,研究人员进行了一系列实验,包括检测Tri-NAb与肿瘤细胞的结合能力、对NK和CD8+T细胞的增殖诱导作用、促进NK和CD8+T细胞与肿瘤细胞相互作用的能力,以及对细胞因子释放和肿瘤细胞杀伤效果的影响。

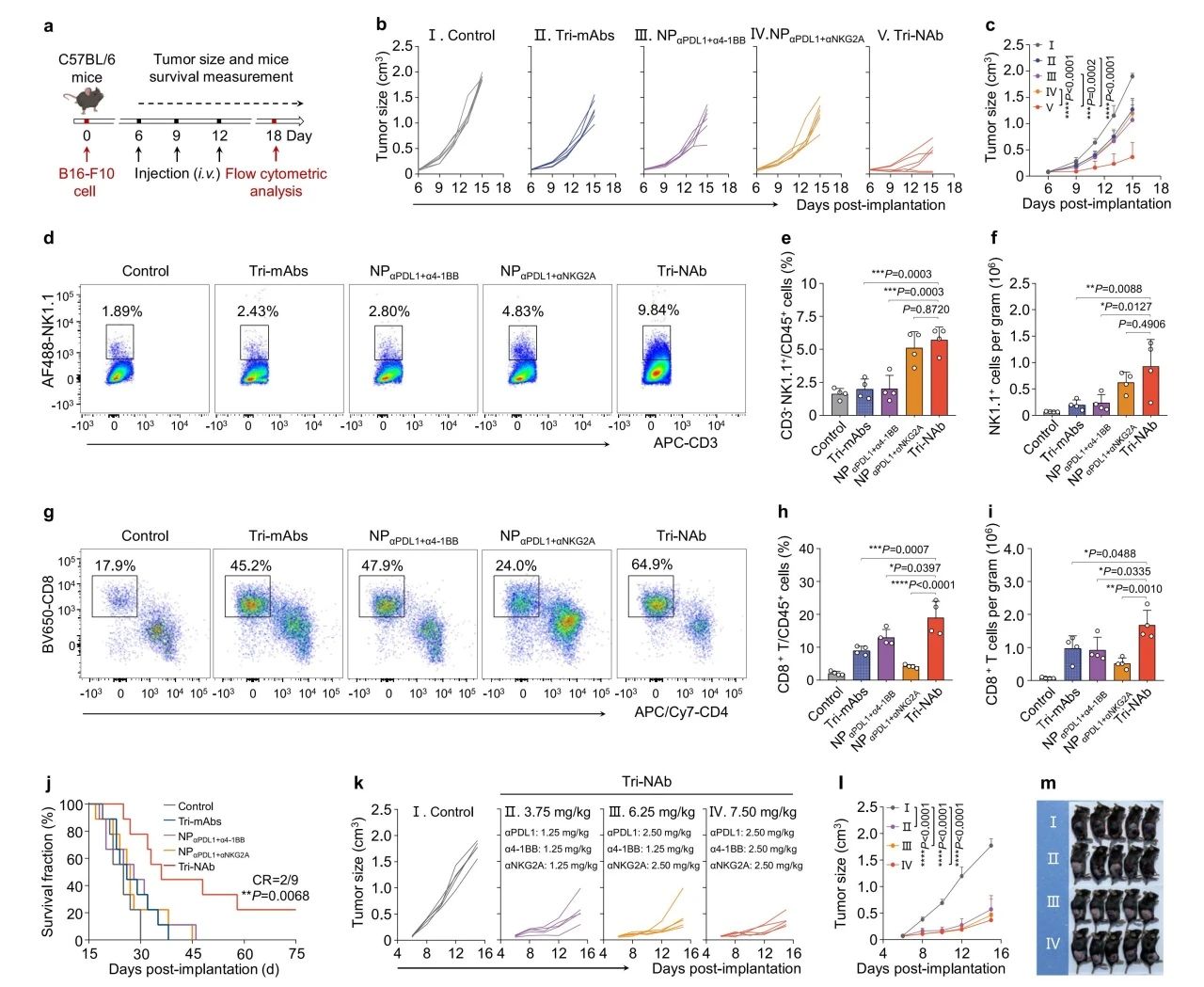
Tri-NAb体内治疗结肠癌
为了探究Tri-NAb在体内对结肠癌的治疗效果,研究人员在多种小鼠肿瘤模型中测试了Tri-NAb的抗肿瘤活性。结果表明,Tri-NAb能显著延长αPDL1的循环半衰期,在肿瘤组织中积累更多,具有更好的抗肿瘤疗效,能延长小鼠的生存时间,且安全性良好。转录组分析表明,Tri-NAb通过协调先天和适应性免疫有效抑制结肠癌生长,NK和CD8+T细胞在介导其抗癌反应中都起着至关重要的作用,其中CD8+T细胞更为重要。

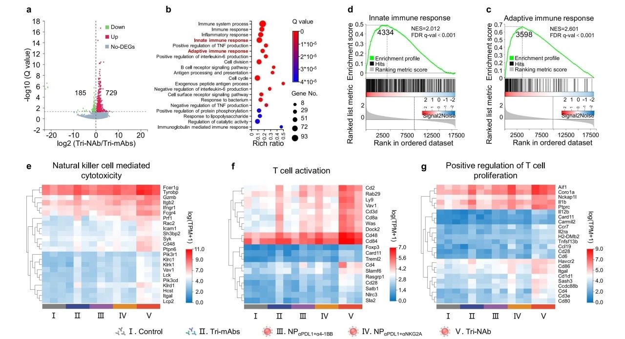
转录组学分析
通过对Tri - mAbs和Tri - NAb两组肿瘤组织进行 mRNA测序分析并进行对比,研究人员发现Tri - NAb组有914个差异表达基因。Tri - NAb组基因主要与免疫相关通路有关,且在先天和适应性免疫应答通路相关基因有上调趋势。具体来说,Tri - NAb组中涉及NK细胞介导的细胞毒性、T细胞激活和增殖相关通路的基因表达更高,这表明Tri - NAb通过协调NK和CD8 + T细胞相关免疫,可以实现抑制肿瘤生长。

Tri-NAb有效抑制黑色素瘤进展
研究人员发现,在黑色素瘤模型中,Tri-NAb相较于其他对照组,展现出更显著的抑制肿瘤进展能力。进一步分析肿瘤组织内的免疫细胞浸润情况,Tri-NAb组中NK细胞和CD8+ T细胞的数量及其所占百分比均显著高于对照组,意味着Tri-NAb成功激活了这些细胞。此外,Tri-NAb在不同剂量下均能有效控制肿瘤的进展,显著延长小鼠的生存期。值得注意的是,小鼠体重和外周血中炎症因子没有明显变化,这表明Tri-NAb的治疗效果良好。

HuTri-NAb有效抑制肿瘤细胞生长
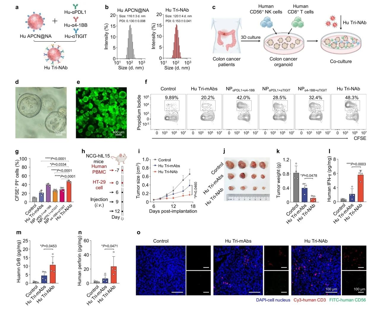
研究结果表明,肿瘤类器官可用于研究Tri-NAb杀癌细胞能力。研究人员从患者组织生成结肠癌症类器官,表达出高纯度且对相应抗原有高亲和力的人源化抗体,用以构建Hu APCN@NA并混合生成Hu Tri-NAb。随后,将人NK和T细胞与类器官共培养,结果显示Hu Tri-NAb介导的类器官杀伤比例显著增加,体外有细胞毒性作用。在评估免疫缺陷小鼠体内抑制肿瘤能力时,研究人员发现Hu Tri-NAb比Hu Tri-mAbs抑制肿瘤细胞生长效果更好,治疗组相关细胞因子水平升高,NK和T细胞浸润增强,表明其对人肿瘤的抑制作用源于免疫反应增强,这展现出其巨大的治疗潜力。

癌症治疗新策略
该研究为癌症治疗提供了一种极具前景的策略,即通过同时靶向NK和CD8 + T细胞,利用 Tri - NAb抑制肿瘤生长,具有巨大的临床应用潜力。这种创新型的三特异性纳米抗体有望为癌症患者带来新的希望,为肿瘤免疫治疗开辟新的方向。
云舟生物助力

云舟生物为文章提供了MC38细胞表达萤火虫荧光素酶的慢病毒,通过将编码luc基因的慢病毒转染到MC38细胞中,使MC38细胞能够表达荧光素酶。