8 年
手机商铺
公司新闻/正文
431 人阅读发布时间:2025-05-30 13:45
随着合成生物学与基因工程技术的快速发展,细菌基因组编辑正逐渐成为解决关键科研难题的重要工具。为满足不同研究场景中对多种细菌高效、精准改造的需求,VectorBuilder重磅推出“细菌基因组编辑服务”!该服务整合了λ Red同源重组、CRISPR/Cas9和自杀质粒等主流编辑策略,结合我们在基因敲除、插入以及靶向突变等方面的深厚技术积累,提供覆盖面广、效率高的全方位细菌基因组编辑解决方案。
细菌基因组编辑是指通过人工手段对细菌的DNA序列进行精确修改,包括插入、删除、替换或调控基因。这项技术的核心在于利用特定工具精准定位目标基因,并进行精细编辑,从而实现对细菌生理或代谢特性的精确修饰与调控。细菌基因组编辑技术在抗生素研发、疫苗开发、细菌代谢工程、环保、农业等领域展现出广阔的应用潜力。
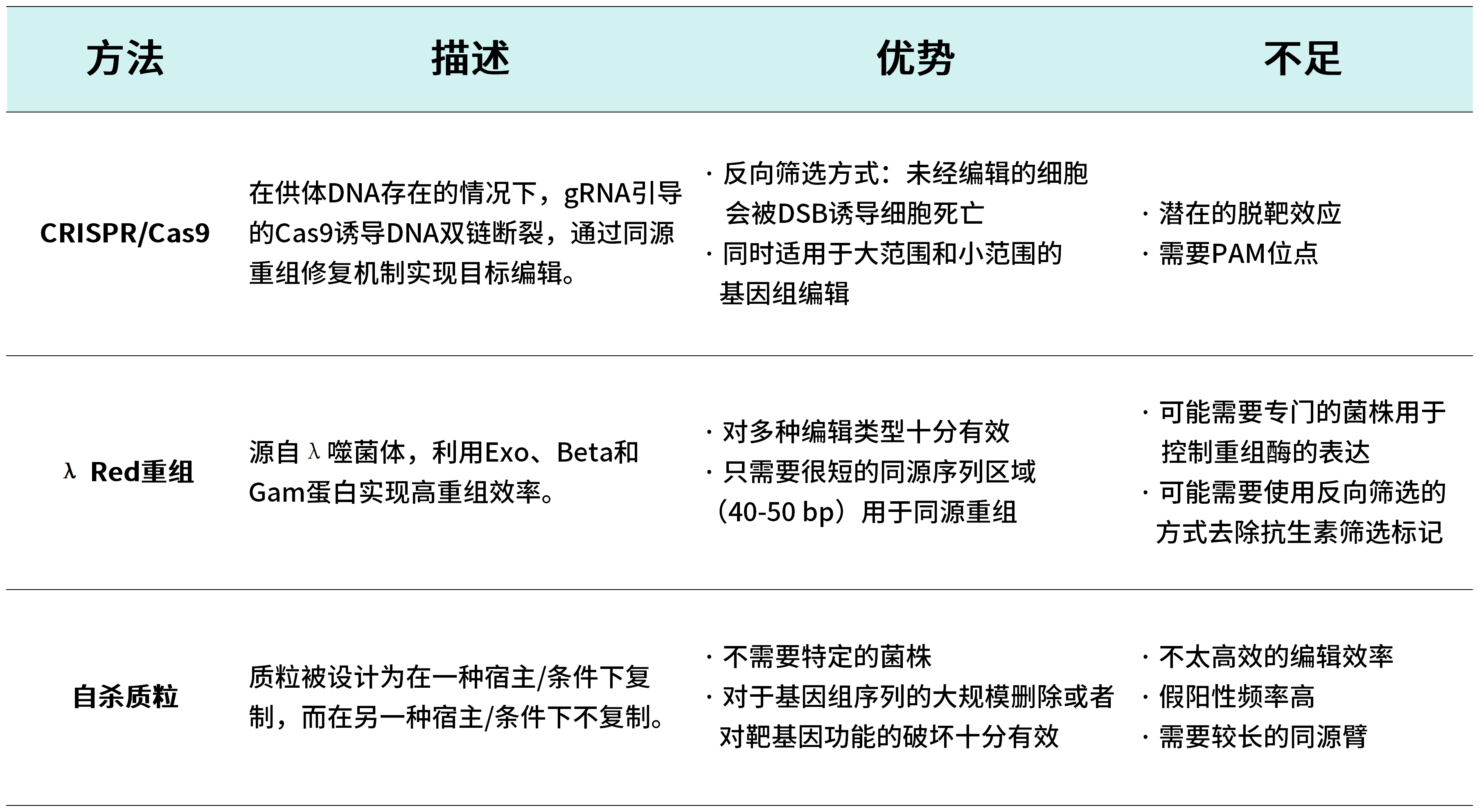
基于λ Red的同源重组方法
同源重组技术是一种历史悠久且传统的基因编辑方法,它借助细菌固有的同源重组机制,在人工干预下实现异源基因的插入或删除。λ Red重组系统是细菌基因组编辑领域广泛采用的工具之一。
这一系统源自λ噬菌体,能够显著提升外源DNA片段与宿主基因组之间的同源重组效率。该系统由三个核心组件构成:
① Exo,一种5'至3’方向的核酸外切酶,负责切割双链DNA(dsDNA);
② Beta,一种单链DNA(ssDNA)结合蛋白,有助于外源DNA片段与目标位点的同源序列进行退火配对;
③ Gam,一种抑制宿主细胞核酸酶的蛋白,能够防止导入细菌细胞的外源DNA被降解。
正是这三个组分的协同作用,促进了外源DNA片段与细菌基因组的整合。

基于λ Red的同源重组
λ Red基因通常在引入供体DNA之前就需要在细菌细胞中表达。一种表达方法是使用编码该组分的质粒,或者采用稳定整合了λ Red基因的细菌菌株,这些菌株常用于基因组编辑。含有遗传修饰的供体DNA可以以线性双链DNA(dsDNA)或单链DNA(ssDNA)的形式导入细菌细胞,而该供体序列模板通常含有筛选标记(如抗生素抗性基因)。重组完成后,通常采用药物筛选结合菌落PCR的方法来分离获得成功编辑的细菌细胞。
基于CRISPR/Cas9的基因编辑技术
CRISPR/Cas9是一种广泛应用于各类生物(包括细菌)的基因组编辑工具。在许多细菌物种(如大肠杆菌)中,由于非同源末端连接(NHEJ)修复途径的效率低下,CRISPR诱导的双链断裂(DSB)将具有致死性。这一特性使得CRISPR无需额外筛选标记即可实现强效的反向筛选。
基于CRISPR系统的细菌基因组编辑所需组分通常包括Cas9蛋白、向导RNA(gRNA)以及供体DNA。为了提高编辑效率,通常会共表达重组酶(如λ-Red系统的组分)以促进同源重组的发生。

CRISPR基因编辑在细菌中创建点突变
CRISPR组件的基因递送可以通过多种策略实现。一个典型的方法是将Cas9与λ Red重组系统的蛋白使用单个质粒共表达,而gRNA则使用第二个质粒进行表达。
采用这种方法进行基因组编辑时,编码Cas9和重组酶的质粒首先被导入细菌细胞,然后诱导λ Red蛋白的表达。接着,将表达gRNA的质粒以及供体DNA导入已表达Cas9和重组酶的细胞。如果同源重组失败,则由Cas9引发的DSB将导致细胞死亡。相对地,只有当细胞成功发生了供体DNA和基因组靶序列之间的同源重组时,细胞才能存活,从而实现所需的基因修饰。
使用自杀质粒导入序列
自杀质粒携带着用于基因编辑的同源序列,并被设计为仅在特定宿主或条件下复制。这一特性通常通过以下机制实现:利用反向筛选标记(例如赋予蔗糖敏感性的sacB基因)以及条件性复制系统(如温度敏感型复制起点)。
在适宜条件下,将质粒引入目标细菌后,通过一次同源重组事件,质粒即可整合进宿主基因组。当环境转变为非适宜条件时,未整合的质粒因无法复制而丢失。随后发生的第二次同源重组事件将质粒骨架序列从基因组中移除,此时可通过PCR筛选得到携带所需编辑的细胞。
值得注意的是,尽管该技术原理简单,但自杀质粒需要较长的同源臂,且存在较高的假阳性风险,因此通常需要进行多轮筛选。

使用包含温度敏感型复制起点的自杀质粒进行基因敲入
不同的细菌基因组编辑方法之间有着不同的优缺点,通常需要结合多种方法,才能实现理想的编辑效果:

依托在载体构建与基因组编辑领域的长期积累,VectorBuilder提供涵盖策略设计至菌株交付的全流程细菌基因组编辑服务。目前服务已全面上线,欢迎联系我们了解详细方案,一起加速科研突破,探索更多未知~